万花楼qm论坛,栖凤楼茶楼论坛永久地址,全国名媛凤楼,全国楼风信信息app软件

最新公告
最新公告
当前位置: 首页» 最新公告
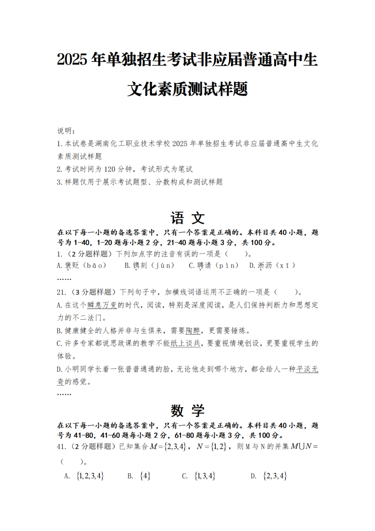
湖南化工职业技术学院2025年单招考试样题
发布时间:2025-03-02  浏览次数:

湖南化工职业技术学院2025年单招考试样题_00.png

湖南化工职业技术学院2025年单招考试样题_01.png

湖南化工职业技术学院2025年单招考试样题_02.png

湖南化工职业技术学院2025年单招考试样题_03.png

湖南化工职业技术学院2025年单招考试样题_04.png